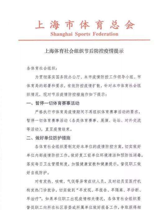
In un documento redatto dalla Shanghai Sports Organisation è stato comunicato che l'ente cittadino per far fronte al Coronavirus ha sospeso tutti gli sport fino alla fine dell'epidemia. Tutti gli sport, il che include il divieto per gli edifici di ospitare manifestazioni sportive durante l’epidemia e sino alla fine di essa. Di seguito il documento. Il Gp di Shanghai, salvo miracoli, non s'ha da fare.
Altre notizie - News
Altre notizie
Sabato 21 feb
- 21:00 F1 | Verstappen, il silenzio dei più forti: la sfida della nuova Red Bull
- 20:45 Wolff sul rapporto di compressione: “La F1 deve restare una meritocrazia”
- 19:15 Aston Martin-Honda, test complicati in Bahrain: “Non siamo soddisfatti”
- 17:10 F1 | Ferrari, Vasseur è serio: a Melbourne per vincere ma siamo in quattro
- 16:44 F1 | Ferrari, Hamilton ci crede e confessa: "Avevo scordato chi ero". Ora la rinascita
- 16:10 F1 | Ferrari penalizzata? Modifica nelle procedure di partenza, SF-26 era la migliore
- 16:00 McLaren frena gli entusiasmi: Mercedes e Ferrari già in vantaggio?
- 15:00 Vettel punta su Russell: “Mercedes ha qualcosa in più” per il 2026
- 13:45 Ferrari osa con l’ala rotante: rivoluzione vera o azzardo per Melbourne?
- 13:02 F1 | Audi Hülkenberg fissa l'obiettivo reale e avverte: "Motore acerbo, c'è tanto margine"
- 12:02 F1 | Allarme Aston Martin, Newey svela il disastro Honda: "Non raggiunge il minimo"
- 11:45 Audi nel mirino: Hülkenberg frena gli entusiasmi prima del via
- 11:15 “Solo il 20% capisce questa F1”: Briatore attacca la svolta elettrica
- 10:51 F1 | Red Bull Hadjar: "Vi dico com'è Max da compagno". E svela il piano Melbourne
- 10:48 F1 | McLaren Piastri e il rebus partenze: Oscar sicuro della convergenza post Melbourne
- 10:45 F1 | Mercedes Russell shock: "Le mie peggiori partenze di sempre". E guarda Ferrari...
- 10:39 F1 | Red Bull Mekies e l'orgoglio motoristico: "Ecco la nostra vera montagna da scalare"
Venerdì 20 feb
- 22:06 F1 | Haas, Ocon cerca l'avantreno perfetto e Bearman esalta la produttività record
- 21:01 F1 | Mercedes, Shovlin spiega il guasto di Antonelli e il piano per Melbourne
- 21:00 Ferrari, l'ala rotante al vaglio della FIA: i test premiano la Rossa
- 21:00 F1 | La Formula 1 sbarca al cinema: mossa geniale o azzardo di Apple?
- 20:05 F1 | Haas Komatsu svela il miracolo del "team più piccolo" e l'arma per Melbourne
- 19:22 F1 | Ferrari SF-26, Leclerc commenta il Bahrain: il verdetto. E sui rivali...
- 19:11 F1 | Ferrari stakanovista: i dati della maratona di Leclerc e la forza della C4
- 18:00 Recap day-3 test Bahrain: Leclerc segna il miglior tempo della pre‑season
- 17:32 F1 | Ferrari, Vasseur svela il bluff della velocità e il vero motivo del no all'italiano in TV
- 17:09 F1 | Bahrain, Mini-Gp finale: Ferrari super allo start, ma Mercedes si difende
- 16:18 F1 | Ferrari, Chinchero getta acqua sul fuoco: Mercedes ha 3 decimi su tutti?
- 15:57 DIRETTA LIVE F1 Test Bahrain - Day 3 Pomeriggio: Leclerc in cima alla classifica, seguono Norris e Verstappen
- 15:40 F1 | Isola (Pirelli): Macchine difficili da guidare, scivolano. Rivoluzione gomme da bagnato..."
- 14:40 Rivolta F1: la FIA pronta a cambiare le regole dopo le proteste dei big
- 14:32 F1 | Allarme "motori morti": FIA e team pronti a tagliare la potenza elettrica
- 14:00 F1 | Stella gela la McLaren e svela chi sono i favoriti (c'è la Ferrari)
- 13:48 F1 | Test, Ferrari non sperimenta: sparita l'ala Macarena, Leclerc a caccia della verità
- 13:22 F1 | Cadillac a caccia di rispetto dei top team: Lowdon suona la carica a Sky Italia
- 13:22 F1 | McLaren, Piastri alza l'asticella: "Non siamo i primi, ma l'ottimismo..."
- 13:16 F1 | Mercedes, allarme rosso di Russell: svela il difetto che può costare la vittoria
- 13:13 F1 | Mercedes, Antonelli non si nasconde: test in salita ma pronti per Melbourne
- 12:41 F1 | Domenicali rimbalza le critiche su nuova era: "Vincerà sempre il più veloce"
- 12:21 F1 | Mercedes vince il caso Motori: Nugnes analizza la situazione
- 12:01 Recap Day 3 Test Bahrain mattina, Leclerc promette bene. Problemi Mercedes, Aston butta il tempo
- 11:57 F1 Aston Martin nel caos: Honda riduce i test per problemi tecnici
- 11:51 F1 | Domenicali a Sky Sport Italia: "Ferrari base importante. Sprint? Punti anche al venerdì, in estate le risposte"
- 11:23 F1 | Domenicali non crede al bluff di Verstappen: "Non si ritirerà"
- 11:17 F1 | Ferrari può rendere pericoloso Hamilton: da Sky UK pensano al titolo?
- 10:46 F1 | Ferrari da promuovere in Bahrain: Chinchero vede però Mercedes avanti
- 10:34 F1 | Problemi anche per McLaren: cofano smontato e problemi al retrotreno?
- 10:30 F1 | Racing Bulls possibile sorpresa? Il merito di RB PowerTrains può far saltare la griglia
- 10:18 F1 | Test Bahrain, Antonelli fermo: problemi parte elettrica PU Mercedes?
- 10:09 F1 | Test Bahrain, Terruzzi promuove l'elettrico e chiede più sprint
